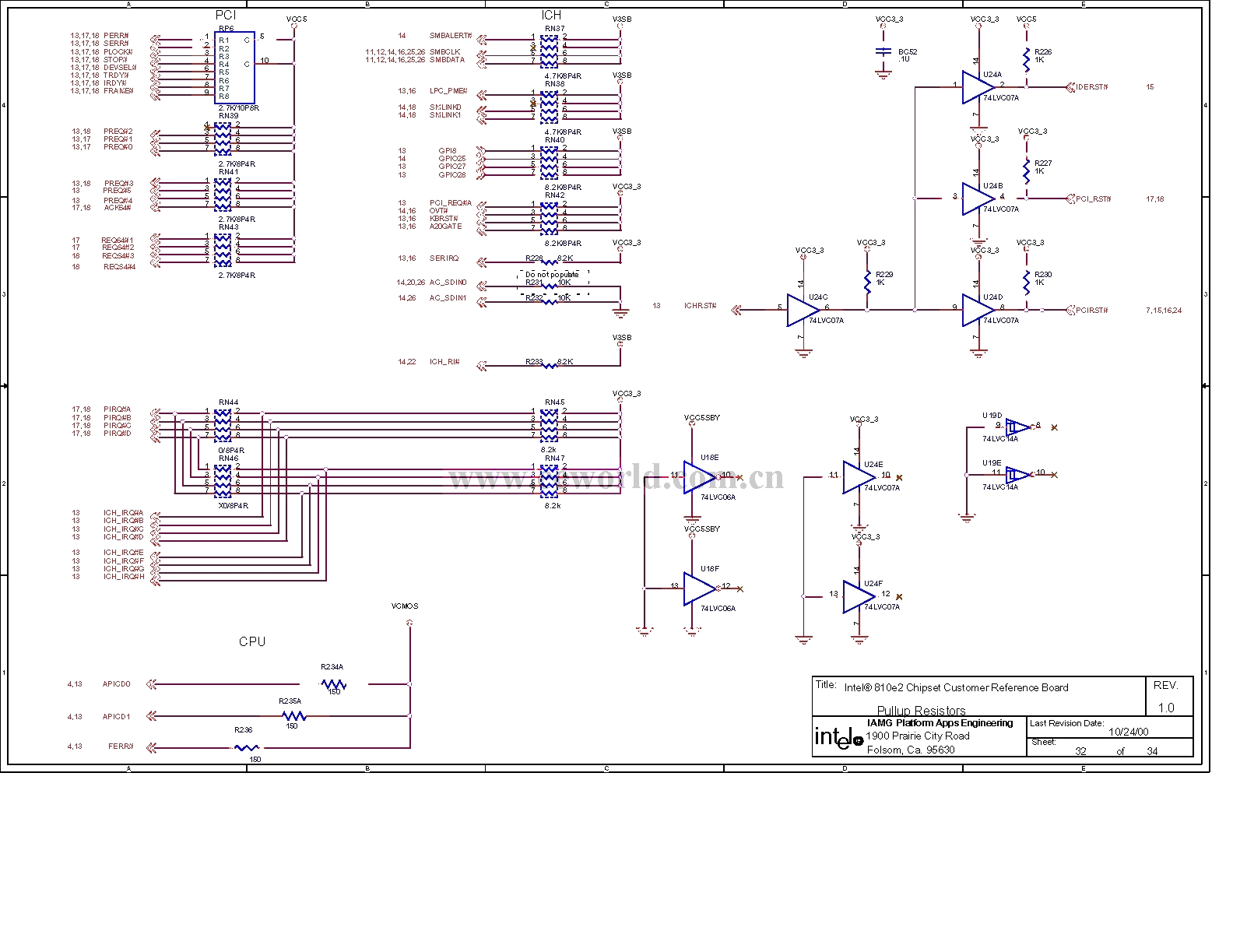
Published:2011/7/22 1:49:00 Author:Ecco | Keyword: Computer motherboard | From:SeekIC

Reprinted Url Of This Article:
http://www.seekic.com/circuit_diagram/Computer-Related_Circuit/Computer_motherboard_circuit_810_4_33.html
Print this Page | Comments | Reading(3)
Code: