© 2008-2012 SeekIC.com Corp.All Rights Reserved.
Published:2009/6/22 23:09:00 Author:May | From:SeekIC

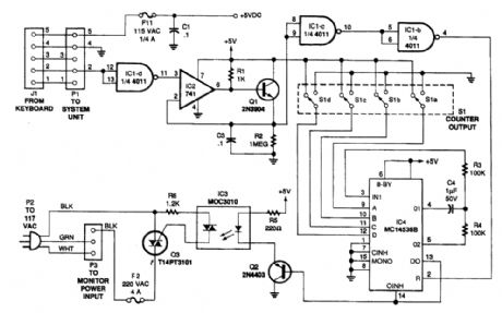
The circuit monitors PC keyboard activity through five-pin DIN connector J1. When the user presses a key, the keyboard sends a series of negative-going pulses on pin 2. In conjunction with Q1 and C3, the op amp essentially functions as an integrator, which stretches the continually varying periods of the input pulses to a relatively constant period with a higher average dc value.Inverters IC1-c and IC1-b buffer the peak detector's output to trigger IC4, an MC14536B programmable timer.
Reprinted Url Of This Article:
http://www.seekic.com/circuit_diagram/Computer-Related_Circuit/MONITOR_POWER_SAVER_FOR_COMPUTERS.html
Print this Page | Comments | Reading(3)
Response in 12 hours
© 2008-2012 SeekIC.com Corp.All Rights Reserved.
Code: