Published:2009/7/9 22:46:00 Author:May | From:SeekIC

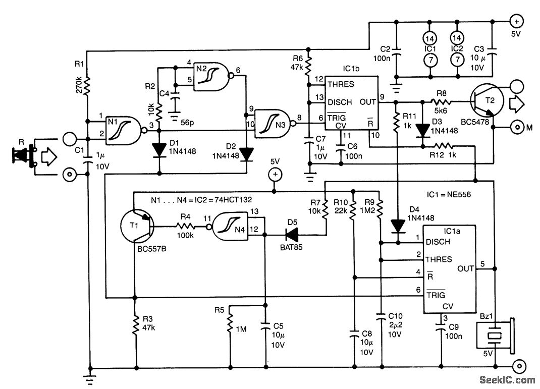
This protection circuit is inserted between the reset switch and the motherboard. The earth connection of the computer must be linked to terminal M of the protection circuit. The protection circuit can draw its power from the computer supply.
When the circuit has been fitted, operation of the reset switch will not immediately restart the computer. Instead, a buzzer will sound to alert you to the reset operation. The buzzer is actuated for 4 s by monostable IC1A, which is triggered by the reset switch. During these 4 s, the output, pin 5, of IC1A ensures that the reset function, pin 10, of IC1B is disabled. When the reset switch is operated again, monostable ICIB will be triggered and this starts the reset procedure. Transistor T2 is then switched on for 0.5 s and the buzzer is deactuated via R11 and D4.
The circuit around T1 and N4 ensures that IC1A can accept trigger pulses again 10 s after the mono time of IC1B has lapsed. This arrangement prevents, for example, children operating the reset switch.
Reprinted Url Of This Article:
http://www.seekic.com/circuit_diagram/Computer-Related_Circuit/RESET_PROTECTION_FOR_COMPUTERS.html
Print this Page | Comments | Reading(3)
Code: