Published:2009/7/21 8:37:00 Author:Jessie | From:SeekIC

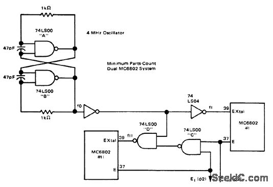
Synchronizig two M6802 microprocessors on one bus (courtesy Motorola Semiconductor Products Inc.).
Reprinted Url Of This Article:
http://www.seekic.com/circuit_diagram/Computer-Related_Circuit/Synchronizing_two_M6802_microprocessors_on_one_bus.html
Print this Page | Comments | Reading(3)
Code: