Published:2009/7/8 3:03:00 Author:May | From:SeekIC

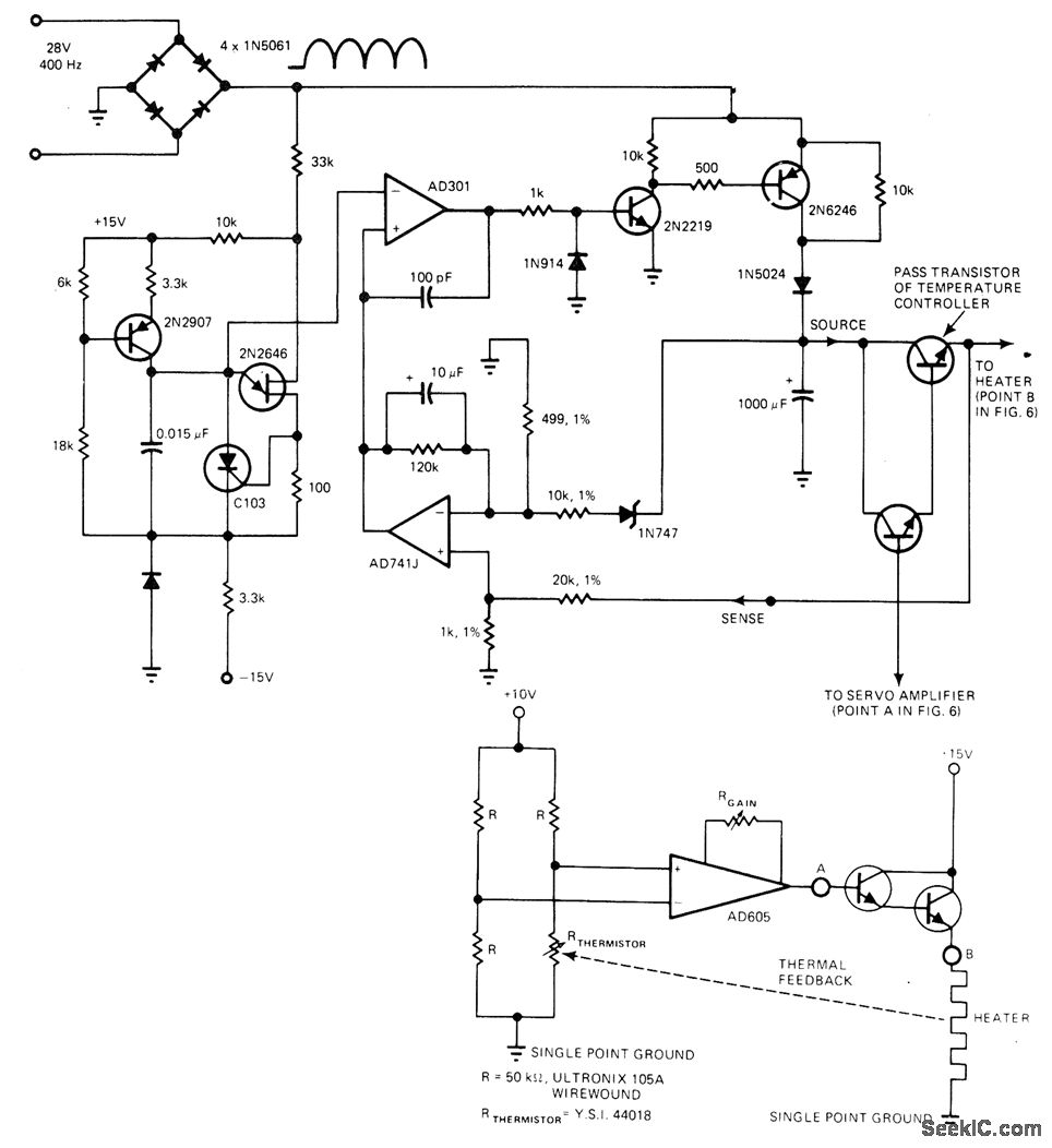
Will hold oven or bath at 37.5 ℃ with high stability. Bridge offset is sensed by AD605 instrumentation opamp having high common-mode rejection, low drift, and balanced inputs. Opamp drives Darlington pair providing current gain to heater. Pass transistor must dissipate all power not delivered to heater; to overcome this, large servo circuit is connected between points A and B to maintain constant 3 V across pass transistor regardless of heater power demands. Output of 741 opamp is compared with 400-Hz line-synchronized ramp by AD301A amplifier serving as pulse-width modulator that drives 2N2219-2N6246 transistor switch. Switch delivers phase-con-trolled power to 100-μF integrating capacitor and pass transistor of temperature controller.-J. Williams, Designer's Guide to: Temperature Control, EDNMagazine, June 20, 1977, p 87-95.
Reprinted Url Of This Article:
http://www.seekic.com/circuit_diagram/Control_Circuit/0000075℃_BATH_CONTROL.html
Print this Page | Comments | Reading(3)
Code: