Published:2009/7/24 3:16:00 Author:Jessie | From:SeekIC

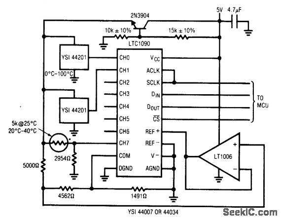
Fig. 13-45 This circuit is an 8-channel, 0 to 100℃, temperature-measurement system, with 0.1℃ resolution. The YSI thermilinear components are measured directly. Accuracy is limited by the sensor repeatability and precision resistors to 0.25℃. Linear Technology Linear Applications Handbook 1990 p DN5-2.
Reprinted Url Of This Article:
http://www.seekic.com/circuit_diagram/Control_Circuit/0_to_100℃_025℃_accurctte_thermistor_based_temperature_measurement.html
Print this Page | Comments | Reading(3)
Code: