Published:2009/7/24 3:14:00 Author:Jessie | From:SeekIC

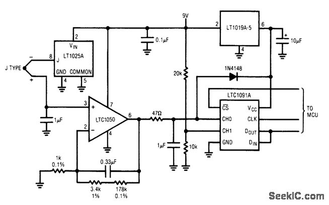
Fig. 13-44 This circuit measures exhaust-gas temperature in a furnace. The 10-bit LTC1050 gives 0.5℃ resolution over a 0 to 500℃ range. The type-J thermocouple characteristic is linearized digitally inside the MCU. Linear interpolation between known temperature points spaced 30℃ apart introduces less than 0.1℃ error. The code for linearizing is available from Linear Technology. Linear Technology, Linear Applications Handbook 1990, p DN5-1.
Reprinted Url Of This Article:
http://www.seekic.com/circuit_diagram/Control_Circuit/0_to_500℃_furnace_exhaust_gas_temperature_monitor.html
Print this Page | Comments | Reading(3)
Code: