Published:2009/7/24 3:53:00 Author:Jessie | From:SeekIC

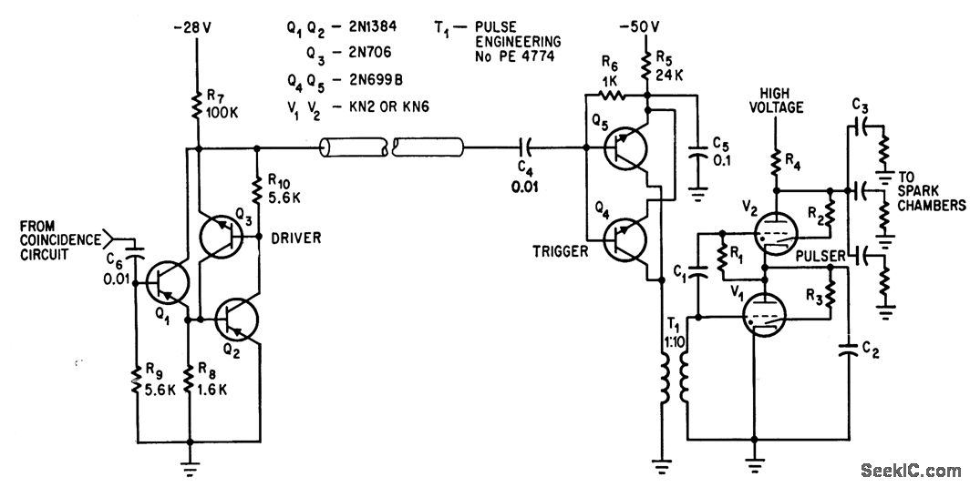
Cold-cathode gas tubes provide reliable switching of high voltage to army of spark chambers in bal-loon-borne equipment. Three-transistor line driver can be to feet away. Negative pulse input to Q1 makes Q2 and Q3 go into regenerative mode, discharging C4 to turn on trigger that applies 500 V to ire pulser.-R. E. Daniels and A. D. Cook, Cold-Cathode Gas Tubes Switch High Voltage Fast, Electronics, 37:14, p 72-73.
Reprinted Url Of This Article:
http://www.seekic.com/circuit_diagram/Control_Circuit/10_KV_SWITCHING_CIRCUIT.html
Print this Page | Comments | Reading(3)
Code: