Published:2009/6/18 2:06:00 Author:May | From:SeekIC

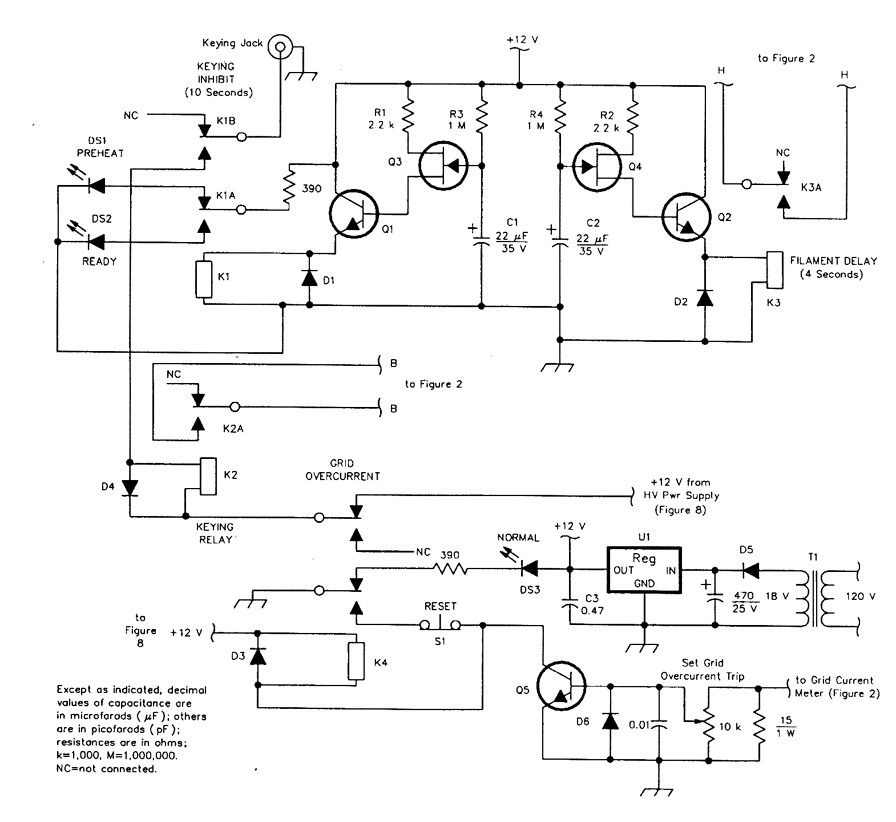
Schematic diagram of the amplifier-control circuits.
Reprinted Url Of This Article:
http://www.seekic.com/circuit_diagram/Control_Circuit/12_kW_144_MHz_AMPLIFIER_CONTROL_CIRCUITRY.html
Print this Page | Comments | Reading(3)
Code: