Published:2009/7/14 4:36:00 Author:May | From:SeekIC

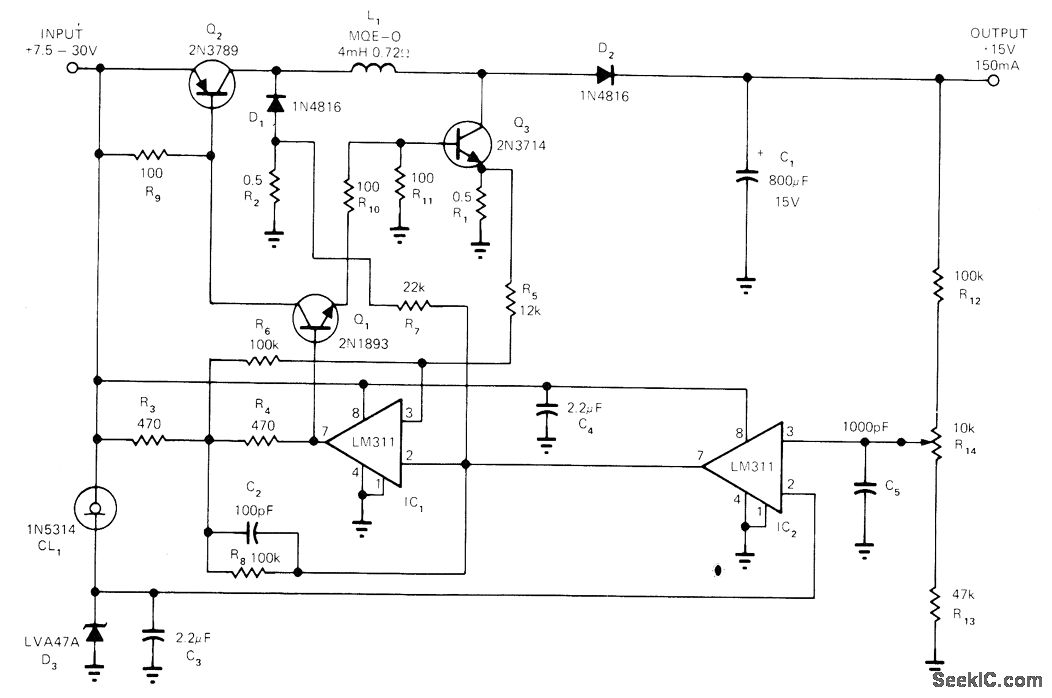
Switching regulator operation is independent of input voltage level. When power is applied, Q1 conducts and turns on Q2 and Q3 When linear rising current of Q1 exceeds upper threshold as sensed by R1, IC1 switches to low output state and turns off all three transistors. Voltage across L1 reverses, and current flows into C1 through D1 and D2. When this current as sensed by R2 falls below lower threshold, IC1 switches back to its high output state. This oscillating action continues until output voltage as sensed by IC2 rises above desired level, when IC2 switches to its low out-put state and holds IC1 low until output drops back below preset level to complete one cycle of oscillation.-A. Delagrange, Voltage Regulator Can Have Same Input and Output Level, EDN Magazine. Aug. 5, 1973, p 87 and 89.
Reprinted Url Of This Article:
http://www.seekic.com/circuit_diagram/Control_Circuit/15_V_FROM_75_30V.html
Print this Page | Comments | Reading(3)
Code: