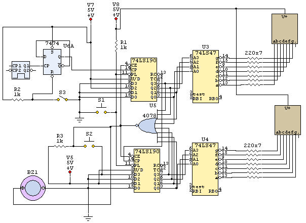
Published:2012/12/5 0:08:00 Author:muriel | Keyword: 24 Second, Shot Clock Mk | From:SeekIC

Reprinted Url Of This Article:
http://www.seekic.com/circuit_diagram/Control_Circuit/24_Second_Shot_Clock_Mk_2.html
Print this Page | Comments | Reading(3)
Code: