Published:2009/7/7 4:39:00 Author:May | From:SeekIC

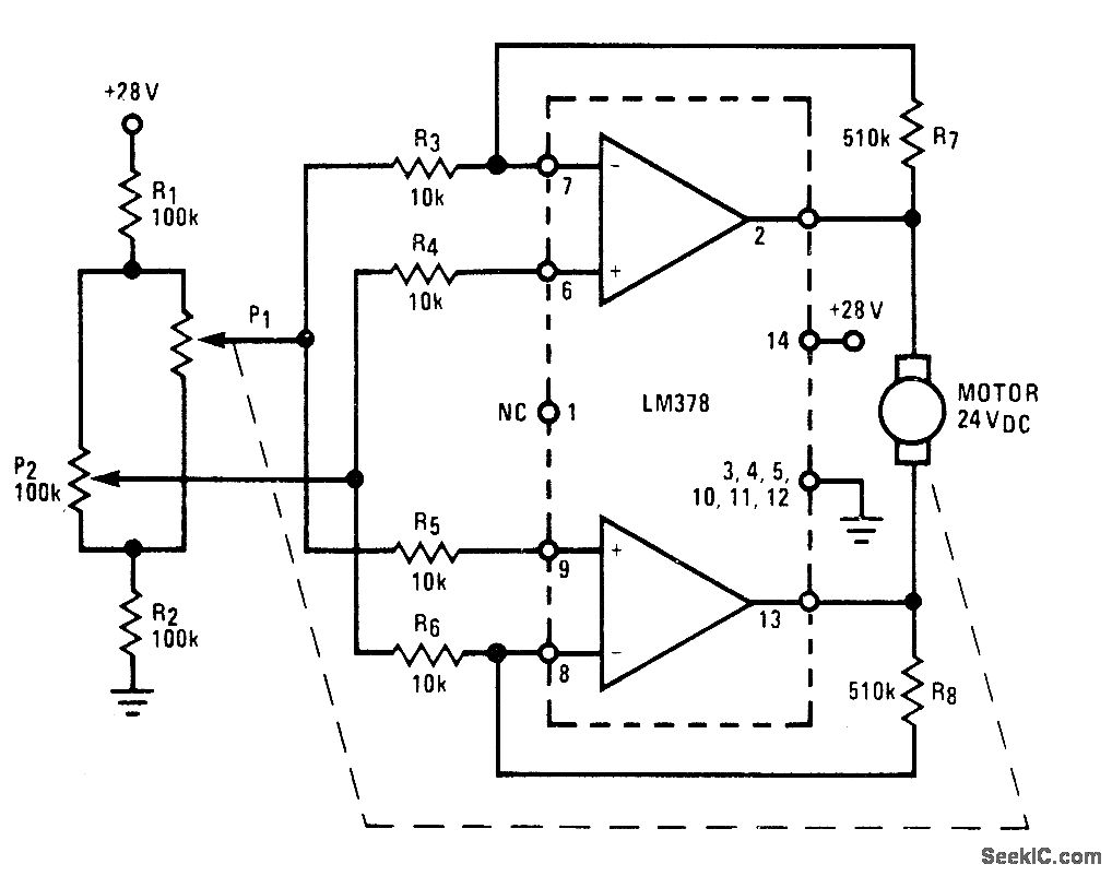
National LM378 amplifier IC is basis for low-cost proportional speed controller capable of furnishing 700 mA continuously for such applications as antenna rotors and motor-controlled valves. Proportional control results from error signal developed across Wheatstone bridge R1-R2-P1-P2. P1 is mechanically coupled to motor shaft as continuously variable feedback sensor. As motor turns, P1 tracks movement and error signal becomes smaller and smaller; system stops when error voltage reaches 0 V.- Audio Handbook, National Semiconductor, Santa Clara, CA, 1977, p 4-8-4-20.
Reprinted Url Of This Article:
http://www.seekic.com/circuit_diagram/Control_Circuit/24_VDC_PROPORTIONAL_SPEED_CONTROL.html
Print this Page | Comments | Reading(3)
Code: