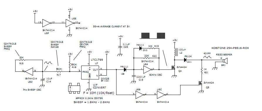
Published:2013/1/6 21:56:00 Author:muriel | Keyword: 3v , Sweeping Siren Alarm | From:SeekIC

Reprinted Url Of This Article:
http://www.seekic.com/circuit_diagram/Control_Circuit/3v_Sweeping_Siren_Alarm.html
Print this Page | Comments | Reading(3)
Code: