Published:2009/6/22 22:34:00 Author:May | From:SeekIC

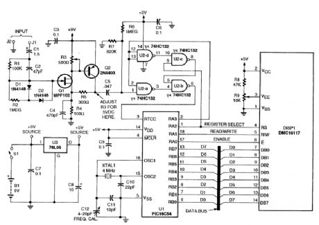
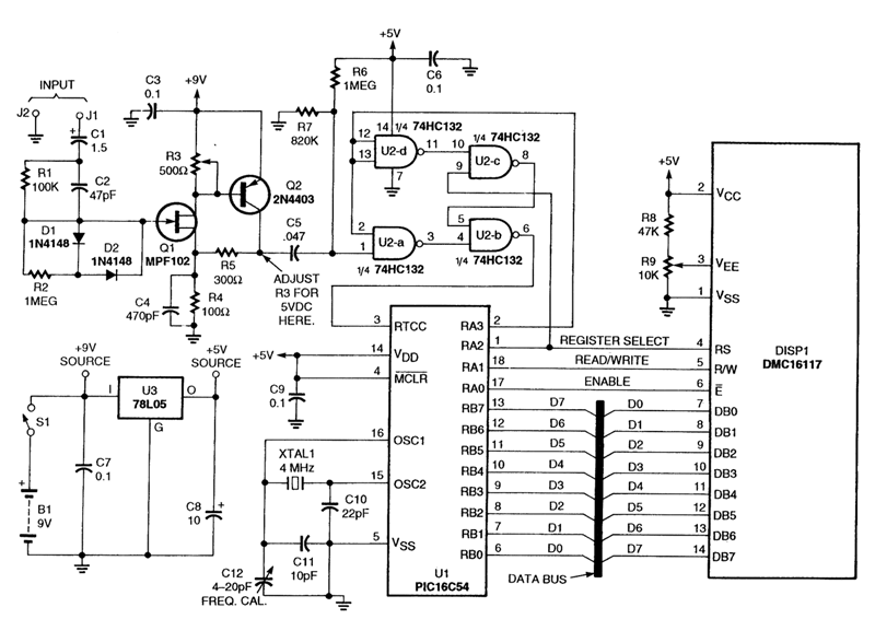
This inexpensive frequency counter uses a microcontroller as the counter. The rrticrocontroller feeds an LCD display module that accepts standard ASCII code. The frequency is displayed as Hz, kHz, or MHz and the counter is autoranging.
Reprinted Url Of This Article:
http://www.seekic.com/circuit_diagram/Control_Circuit/50_MHz_FREQUENCY_COUNTER.html
Print this Page | Comments | Reading(3)
Code: