Published:2009/7/14 4:41:00 Author:May | From:SeekIC

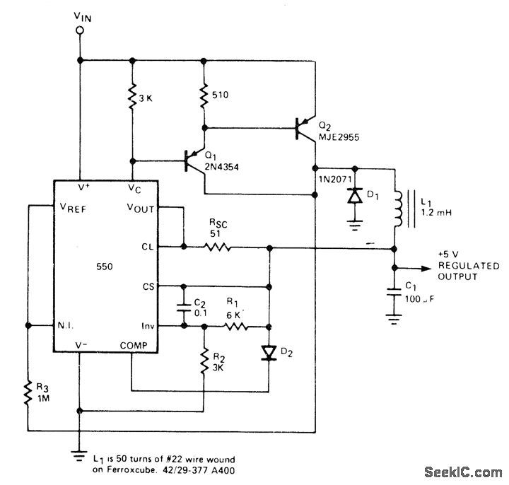
Darlington pair Q1-Q2 serves as switch for regulator using Signetics 550 as threshold detector. Design equations are given. Exact frequency of self-oscillating switching regulator depends primarily on parasitic components. If frequency is important, as in applications requiring EMI suppression, regulator may be locked to external square-wave drive signal fed to reference terminal.- Signetics Analog Data Manual, Signetics, Sunnyvale, CA, 1977, p 661-662.
Reprinted Url Of This Article:
http://www.seekic.com/circuit_diagram/Control_Circuit/5_V_SWITCHING_1.html
Print this Page | Comments | Reading(3)
Code: