Published:2009/7/20 2:25:00 Author:Jessie | From:SeekIC

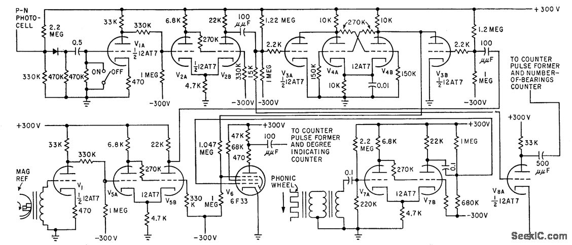
Input signals are squared by Schmitt triggers, differentiated, and changed to unidirectional pulses that drive flip-flop V4 to produce pulse whose length is proportional to bearing of transmitter. 500-cps signal from phonic wheel is sharpened by Schmitt trigger V7 and used to indicate length of bearing pulse in degrees by modulating the pulse in V6. One output goes to decade counter chain that counts total number of degrees.-J. F. Hatch and D. W. G. Byatt, Direction Finder with Automatic Readout, Electronics, 32:16, p 62-64.
Reprinted Url Of This Article:
http://www.seekic.com/circuit_diagram/Control_Circuit/ADF_PHASEMETER.html
Print this Page | Comments | Reading(3)
Code: