Published:2009/7/22 1:06:00 Author:Jessie | From:SeekIC

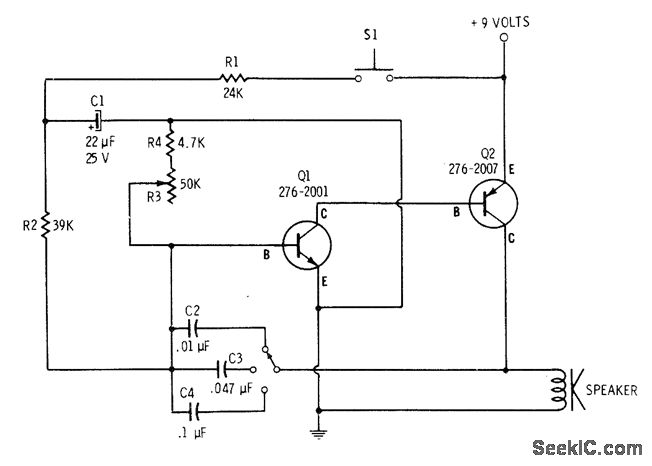
Tone is made adjustable by using multiposition switch to change capacitors in oscillator circuit. Speed (rate of change in frequency) of siren is adjusted with R3. 4700-ohm resistor in series with R3 keeps siren op-erational when R3 is rotated to minimum-resistance position. Siren is operated by pressing switch to produce rising wail, then releasing switch until wail drops down to cutoff.-F. M. Mims, Transistor Projects, Vol.1, Radio Shack, Fort Worth, TX, 1977, 2nd Ed., p 58-63.
Reprinted Url Of This Article:
http://www.seekic.com/circuit_diagram/Control_Circuit/ADJUSTABLE_SIREN.html
Print this Page | Comments | Reading(3)
Code: