Published:2009/7/5 22:47:00 Author:May | From:SeekIC

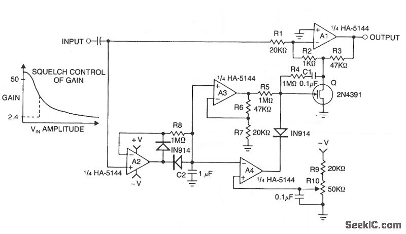
Automatic gain control is a very useful feature in a number of audio amplifier circuits:tape recorders,telephone speaker phones,communication systems and PA systems.This circuit consists of a HA-5144 quad op amp and a FET transistor used as a voltage-controlled resistor to implement an AGC circuit with squelch control.The squelch function helps eliminate noise in communications systems when no signal is present and allows remote hands-free operation of tape recorder systems.Amplifier A1 is placed in inverting-gain T configuration in order to provide a fairly wide gain range and a small signal level across the FET. The small signal level and the addition of resistors R5 and R6 help reduce nonlinearities and distortion.Amplifier A2 acts as a negative peak detector to keep track of signal amplitude.Amplifier A3 can be used to amplify this peak signal if the cutoff voltage of the FET is higher than desired.Amplifier A4 acts as a comparator in the squelch control section of the circuit,When the signal level falls below the voltage set by R10,the gate of the FET is pulled low-turning it off completely-and reducing the gain to 2.4.Theoutput A4 can also be used as a control signal in applications,such as a hands-free tape recorder system.
Reprinted Url Of This Article:
http://www.seekic.com/circuit_diagram/Control_Circuit/AGC_WITH_SQUELCH_CONTROL.html
Print this Page | Comments | Reading(3)
Code: