Published:2009/6/23 1:53:00 Author:May | From:SeekIC

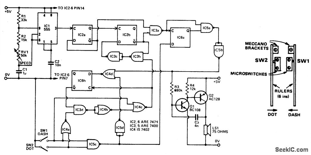
Automatic'any generated dits and dahs are produced over a speed range of 11 to 39 wpm. The upper limit can be raised by decreasing R2. SW1 and SW2 can be a home, brew paddle operated key.
Reprinted Url Of This Article:
http://www.seekic.com/circuit_diagram/Control_Circuit/AUTOMATIC_TTL_MORSE_CODE_KEYER.html
Print this Page | Comments | Reading(3)
Code: