About SeekIC | Services | Payment | Advertisements service | Contact Us | Links
© 2008-2012 SeekIC.com Corp.All Rights Reserved.
Published:2012/10/25 2:22:00 Author:muriel | Keyword: tone control | From:SeekIC

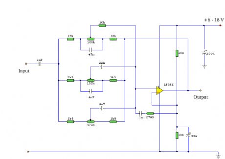
A tone control circuit made with a single op-amp and having three ranges, bass, middle and treble controls.
Reprinted Url Of This Article:
http://www.seekic.com/circuit_diagram/Control_Circuit/A_tone_control_circuit.html
Print this Page | Comments | Reading(3)
Response in 12 hours
© 2008-2012 SeekIC.com Corp.All Rights Reserved.
Code: