© 2008-2012 SeekIC.com Corp.All Rights Reserved.
Published:2012/10/25 2:27:00 Author:muriel | Keyword: Active Sub-Woofer, Controller | From:SeekIC

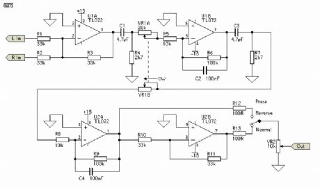
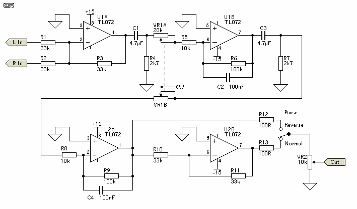
The controller is quite (actually very) simple, and the circuit is shown in Figure 1. An input buffer ensures that the input impedance of the source does not affect the integrator performance, and allows summing of left and right channels without any crosstalk. The output provides a phase reversal switch, so that the sub can be properly phased to the rest of the system. If the mid-bass disappears as you advance the level control, then the phase is wrong, so just switch to the opposite position.
Reprinted Url Of This Article:
http://www.seekic.com/circuit_diagram/Control_Circuit/Active_Sub_Woofer_and_Controller.html
Print this Page | Comments | Reading(3)
Response in 12 hours
© 2008-2012 SeekIC.com Corp.All Rights Reserved.
Code: