Published:2009/6/28 22:03:00 Author:May | From:SeekIC

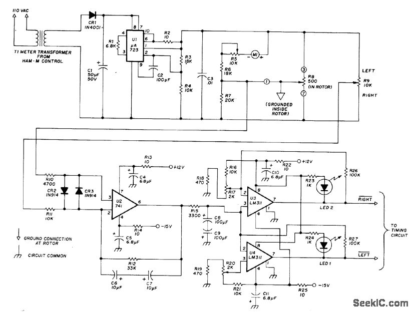
IC logic provides automatic brake release and poshitive povsition control for commercial Ham-M antenna rotator Regulated power supply drives bridge haing position-sensing pot R8 in rotator and R9 in control box When antenna is in desired position, wiper voltages of pots are equal.When R9 is set to new position, voltage difference is amplified by error amplifier U2. Comparators U3 and U4 determine rotation direction needed for rebalance and delivet logic circuits to timing circuit (also given in article) that drives motor and brake release relays.Timer prevents jamming of circuit by operator error.-P. Zander, Automatic Position Control for the HAM-M Rotator, Ham Radio, May 1977, p 42-45.
Reprinted Url Of This Article:
http://www.seekic.com/circuit_diagram/Control_Circuit/Alarm_Control/ANTENNA_POSITION_CONTBOL.html
Print this Page | Comments | Reading(3)
Code: