Published:2009/7/9 4:29:00 Author:May | From:SeekIC

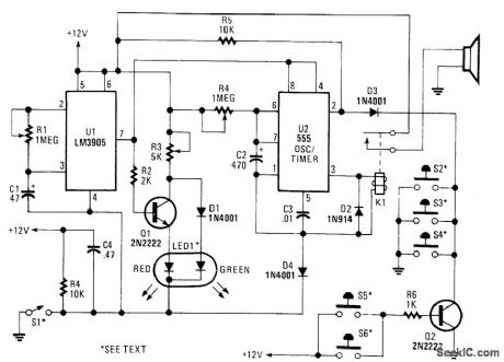
S1 is external key switch. The alarm allows a 0-to 45-s delay after S1 is operated before the circuit is armed. During this period, LED1 lights green. After this delay, LED1 lights red, which indicates that the circuit is armed. Then, sensors S2 through S4 -(NO) or S5 through S6 (NO) pull pin 2 of U2 low, which activates K1 and sounds the alarm. The alarm sounds for a duration determined by R4 and C2. After this time, K1 releases and the circuit is again ready. Manual reset is via the key switch, S1.
Reprinted Url Of This Article:
http://www.seekic.com/circuit_diagram/Control_Circuit/Alarm_Control/AUTO_ALARM.html
Print this Page | Comments | Reading(3)
Code: