Published:2009/7/1 19:50:00 Author:May | From:SeekIC

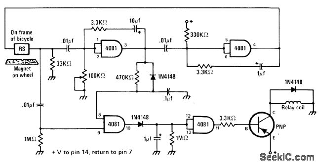
Useful for long-distance bicycling, to indicate when rider drops below predetermined minimum speed. Speed sensor is reed switch attached to frame and tripped once per revolution by permanent magnet mounted on wheel. Rate at which switch closes determines level of DC voltage produced by circuit. When voltage drops below preset level determined by 100K pot, output transistor comei on and energizes relay controlling bicycle hom or other signaling device. Supply can by 9-V transistor battery. Transistor reading should be high enough to handle relay used.-J. Sandler, 9 Projects under $9, Modem Electronics, Sept, 1978, p 35-39.
Reprinted Url Of This Article:
http://www.seekic.com/circuit_diagram/Control_Circuit/Alarm_Control/BICYCLE_SPEED_ALARM.html
Print this Page | Comments | Reading(3)
Code: