Published:2009/6/24 23:01:00 Author:Jessie | From:SeekIC

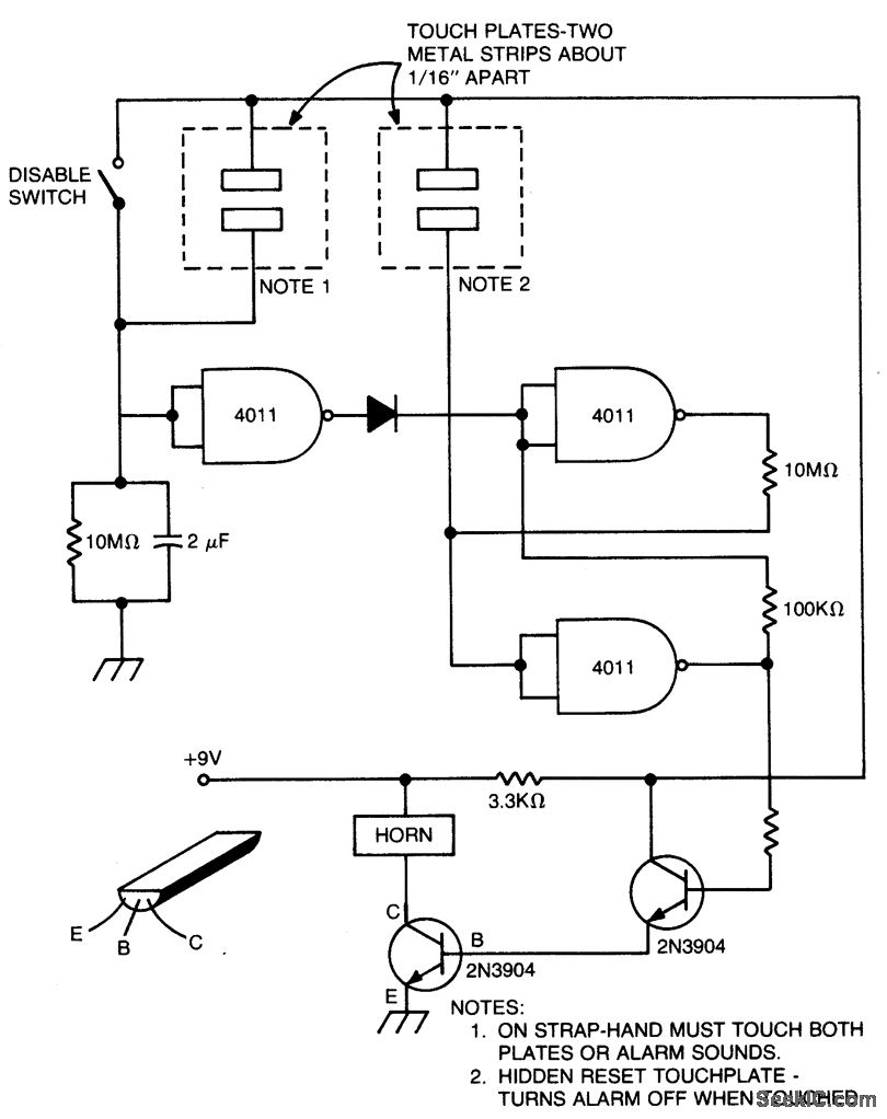
Aslong as touch plates (1) are touched together,the alarm is off. If not held for about 30 seconds,the alarm goes off. The circuit can be disabled with switch or by touching the plates (2),The alarm is battery operated by a bicycle horn.
Reprinted Url Of This Article:
http://www.seekic.com/circuit_diagram/Control_Circuit/Alarm_Control/CAPACITANCE_OPERATED_ALARM_TO_FOIL_PURSE_SNATCHERS.html
Print this Page | Comments | Reading(3)
Code: