Published:2009/7/9 21:24:00 Author:May | From:SeekIC



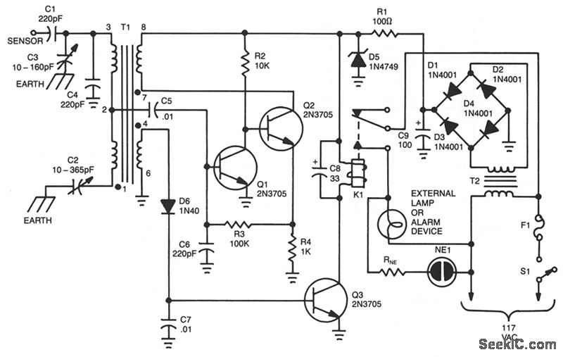
The unit is constructed around a balanced-bridge circuit, using both capacitance and inductance. The bridge consists of capacitors C2 and C3, and the center-tapped winding of T1. One end of the bridge is coupled to ground by C4, while capacitance changes are introduced through C1. A small capacitance change unbalances the bridge and produces an ac signal at the base of Q1. Transistors Q1 and Q2 are connected to form a modifted-Darlington amplifier. The collector load for Q2 is a separate winding of T1 that is connected out-of-phase with the incoming ac signal. That produces a large, distorted signal each time the bridge is unbalanced.The distorted signal is taken from the bridge circuit by a third winding of transformer T1. That signal is then rectified by D6 and applied as a dc signal to the base of Q3. The applied signal energizes the relay, K1, as soon as the unbalanced condition occurs, and the relay drops out as soon as the circuit balance is restored. Of course, for normal alarm use, the relay should be made self-latching, so that the alarm condition remains in effect until the system is reset.An audible alarm, such as a bell or klaxon horn, can be operated from the relay. If a silent alarm is needed, a light bulb can be used. Transformer T1 can be purchased as part #6182 from: Pulse Engineering, P.O. Box 12235, San Diego, CA 92112.
Reprinted Url Of This Article:
http://www.seekic.com/circuit_diagram/Control_Circuit/Alarm_Control/CAPACITIVE_SENSOR_ALARM.html
Print this Page | Comments | Reading(3)
Code: