Published:2009/7/12 22:16:00 Author:May | From:SeekIC

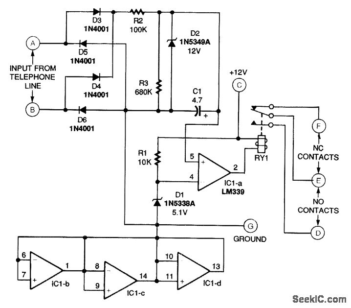
The figure shows the schematic diagram of the phone line monitor. Note that 12-Vdc power is connected to the unit via solder pads C (positive) and G(ground) on the PC board. This power should be supplied from your home security system, since it will have battery backup, and this will be as reliable as your base security system. The input from the telephone line is fed to pads A and B. Polarity is not important to the monitor because the input is rectified by the full-wave bridge rectifer formed by diodes D3 to D6. Connecting the phone line to the phone line monitor in no way diminishes phone senrtce', and its presence on the line will be unnoticed by you and those who call you. The rectified or polarized voltage from the bridge rectifier is fed to a long-time-constant filter formed by R2 and C1. This filter includes a zener diode (D2) that limits the voltage maximum charge on C1 to 12 V during normal operation. Resistor R3 provides a high-resistance shorting path to drain the charge from C1 when there is no input voltage. This resistor sets the time delay for activating the alarm. The trigger voltage for comparator IC1-a is generated by R1 and D1. Diode Dl is a 5.1-V zener whose output is fed to the inverting input (pin 4) of IC1-a. With the inverting input at 5.1 V, any voltage above 5.1 Y on the noninverting input (pin 5) will cause the output of the comparator to go high. Since the output of IC1 is tied to the relay coil of RY1 and the other end of the relay is tied to +12 Vdc, the relay coil is not energized. When the voltage from the input filter drops below 5.1 V, the out-put of IC1-a goes low and energizes the relay. The contacts of RY1 (either the normally open set or the normally closed set) could also be used to trigger the home's security system.
Reprinted Url Of This Article:
http://www.seekic.com/circuit_diagram/Control_Circuit/Alarm_Control/CUT_PHONE_LINE_ALARM.html
Print this Page | Comments | Reading(3)
Code: