Published:2009/6/14 22:51:00 Author:May | From:SeekIC


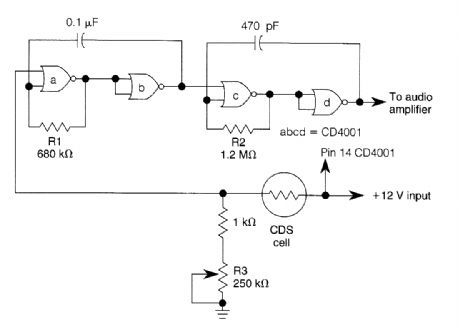
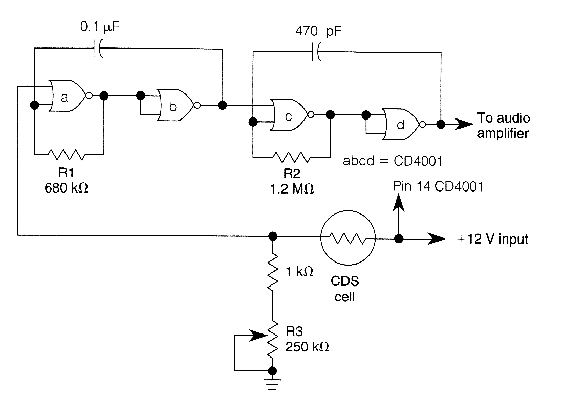
NOR gates a and b form a low-frequency oscillator that is activated when the CDS cell,underdark conditions,causes NOR gate ato see alogic zero at one input This low-frequency (10 Hz) gates a high-frequency oscillator (c and d) to oscillate at around 1000 Hz.R1 can be varied to change the pulse rate and R2 to change the tone.R3 sets the trigger point.
Reprinted Url Of This Article:
http://www.seekic.com/circuit_diagram/Control_Circuit/Alarm_Control/DARK_ACTIVATED_ALARM_WITH_PULSED_TONE_OUTPUT.html
Print this Page | Comments | Reading(3)
Code: