Published:2009/6/14 21:42:00 Author:Celina | From:SeekIC

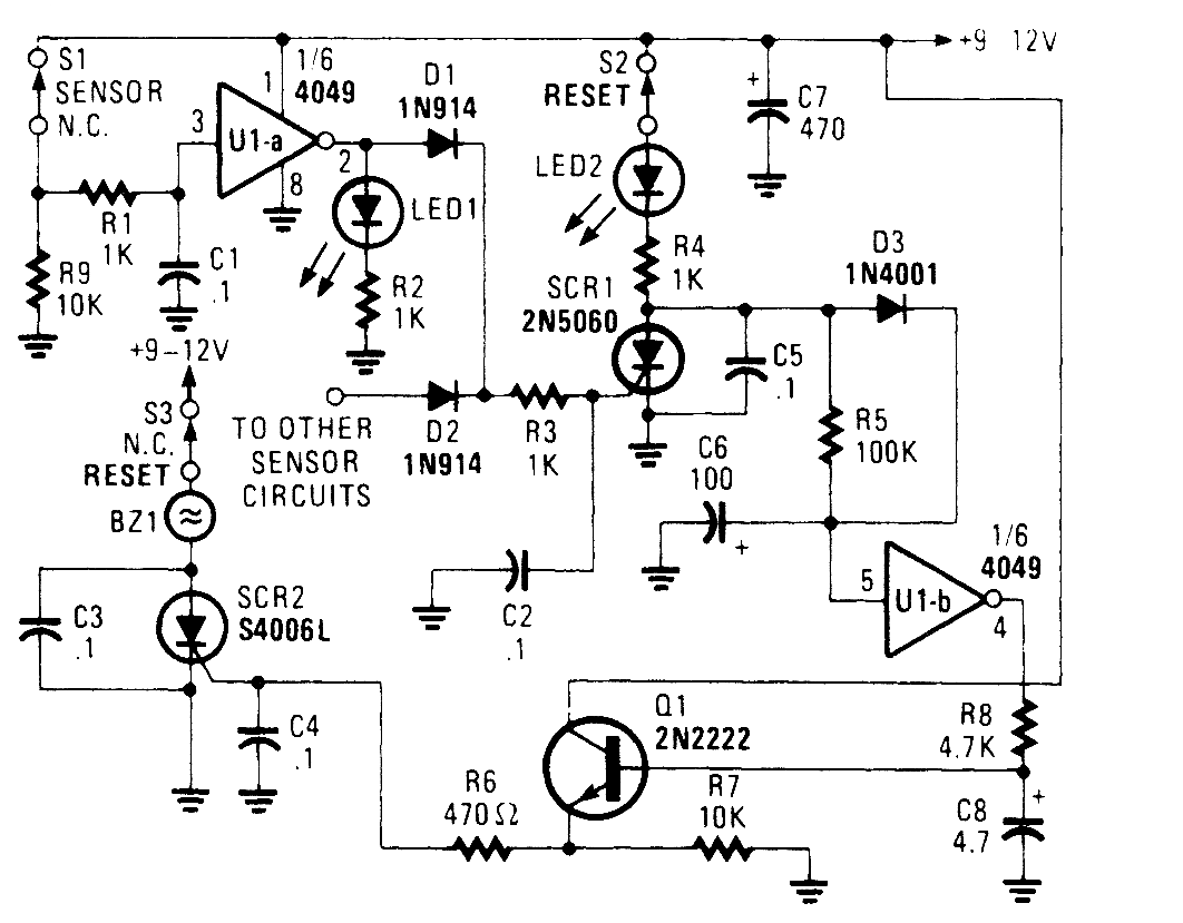
The alarm/sensor circuit shown is built around two SCRs, a transistor, a 4049 hex inverter, and a few support components, all of which combine to form a closed-loop detection circuit with a delay feature. The delay feature allows you to enter a protected area and deactivate the circuit before the sounder goes off.Assuming that the protected area has not been breached (i.e., S1 is in its normally-closed posi-tion), when power is first applied to the circuit, a positive voltage is applied to the input of UI-a through 51 and RI, causing its output to go low. That low is applied to the gate of SCR1, causing it to remain off. At the same time, C6 rapidly charges toward the +Tsupply rail through S2, LED2, R4, and D3. The charge on C6 pulls pin 5 of UI-b high, causing its output at pin 4 to be low. That low is ap-plied to the base of Q1, keeping it off. Because no trigger voltage is applied to the gate of SCR2 (via Q1), the SCR remains off and BZ1 does not sound.But should S1 open, the input of UI-a is pulled low via R9, forcing the output of UI-a high, light-tng LED1. That high is also applied to the gate of SCR1 through Dl and R3, causing SCR1 to turn on.With SCR1 conducting, the charge on CG decays, the input of UI-b at pin 5 is pulled low, forcing its output high, slowing charging C8 through R8 to a voltage slightly less than the positive supply rail.Transistor Q1 remains off until C8 has charged to a level sufficient to bias Q1 on, allowing suffi-cient time to enter the protected area and disable the alarm before it sounds. Once C8 has developed a sufficient charge, Ql turns on and supplies gate current to SCR2 through R6, causing the SCR to turn on and activate BZ1. If the circuit is reset before the delay has timed out, no alarm will sound.The delay time can be lengthened by increasing the value of either or both C6 and R5; decreas-tng the value of either or both of those components will shorten the delay time.All of the switches used in the circuit are of the normally-closed (NC) variety. Switch 51 can be any type of NC security switch. Switch 52 can be either a pushbutton or toggle switch. Because 53 is used to disable the sounder (BZl) only, anything from a key-operated security switch to a hidden toggle switch can be used.
Reprinted Url Of This Article:
http://www.seekic.com/circuit_diagram/Control_Circuit/Alarm_Control/DELAYED_ALARM.html
Print this Page | Comments | Reading(3)
Code: