Published:2009/6/24 4:11:00 Author:May | From:SeekIC

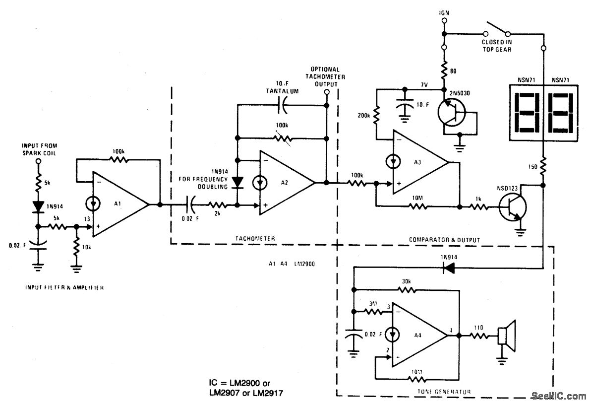
Al amplifies and regulates the signal from the spark coil. A2 converts frequency to vol-tage so that its output is a voltage proportional to engine rpm. A3 compares the tachometer voltage with the reference voltage and turns on the output transistor at the set speed. Amplifier A4 is used to generate an audible tone whenever the set speed is exceeded.
Reprinted Url Of This Article:
http://www.seekic.com/circuit_diagram/Control_Circuit/Alarm_Control/HIGH_SPEED_WARNING_DEVICE.html
Print this Page | Comments | Reading(3)
Code: