Published:2009/6/18 2:02:00 Author:May | From:SeekIC

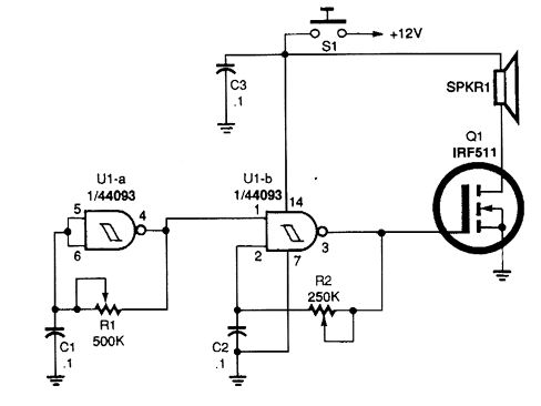
Gates U1-a and U1-b of the 4093 quad 2-tnput NAND Schmitt trigger are connected in variable, low-frequency, square-wave oscillator circuits. The output of gate U1-a is connected to one of the inputs of gate U1-b. The square-wave output of gate U1-a modulates oscillator U1-b, producing a two-tone output. A really interesting sound can be producecl by carefully adjusting po-tentiometers R1 and R2.
Reprinted Url Of This Article:
http://www.seekic.com/circuit_diagram/Control_Circuit/Alarm_Control/HORN_CIRCUIT_FOR_MOTORCYCLE_USE.html
Print this Page | Comments | Reading(3)
Code: