Published:2009/7/5 22:38:00 Author:May | From:SeekIC

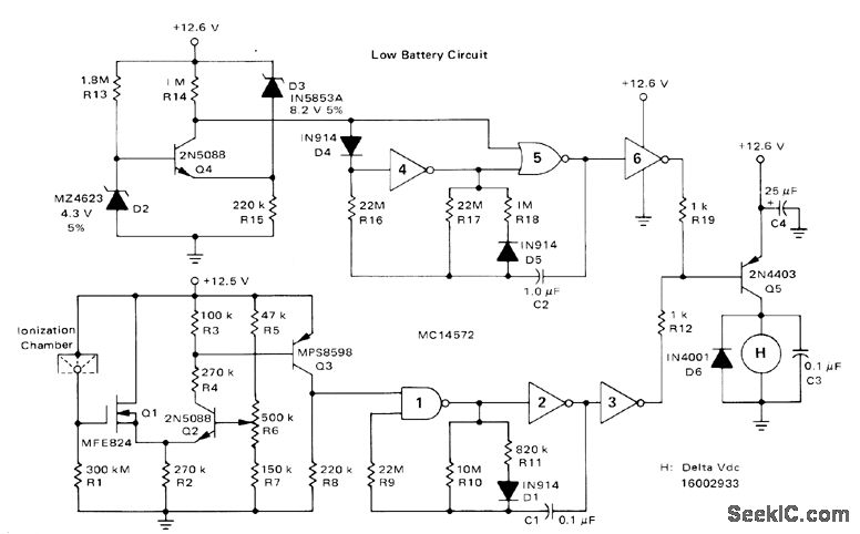
Gates in Motorola MC14572 CMOS IC form two alarm oscillators, one energized in presence of smoke at ionization chamber and other for low battery.Standby currents of circuits are low enough to give at least 1 year of operation from 750-mAh battery. R6 is adjusted to give desired smoke detection sensitivity. Gates 1 and 2 form MVBR that drives horn at astable rate of 2.5 s on and 0.2 s off in presence of smoke. When battery is low, comparator Q4-D2-D3 trips (about 10.5 V) and energizes inverter 4 of low-battery astable MVBR. DC horn is then powered at astable rate of about 1 s every 23 s to give early warning of need to change battery.-A. Pshaenich, Solid State Gas/Smoke Detector Systems, Motorola, Phoenix, AZ, 1975, AN-735, p 7.
Reprinted Url Of This Article:
http://www.seekic.com/circuit_diagram/Control_Circuit/Alarm_Control/IONIZATION_ALARM.html
Print this Page | Comments | Reading(3)
Code: