Published:2009/7/2 3:15:00 Author:May | From:SeekIC

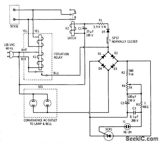
Closing of door or window switch sensor or closing of normally open panic-button switch at bedside and other strategic locations in home trips alarm that sounds loud bell and flashes bright light on and off. Sensor shorts control winding of K1, allow-ing K1 to drop out and apply line voltage to alarm circuit. One AC path is through D5 which rectifies AC for energizing DC latch relay K2 to short sensor lines even though initiating sensor has opened. Simultaneously, AC is applied to diode bridge having SCR between DC legs. C2 starts charging through R2 and R4, and C3 charges through R3. When voltage across C3 reaches about 9O VDC it fires neon and C3 dis-charges into gate of SCR. FuII Iine voltage is then applied to Iamp and bell plugged ;nto Ioad outlets. When C2 drops below holding current, SCR tums off during next AC cycle and Ioad goes off until neon fires again. Setting of 5K pot R4 gives range of 15-80 flashes and hom pulses per seeond. To stop alarm, open SPST switch momentarily.-R. F. Graf and G. J. Whalen, 'The Build-It Book of Safety Electronics, How-ard W Sams, Indianapolis, IN, 1976, p 75-8O.
Reprinted Url Of This Article:
http://www.seekic.com/circuit_diagram/Control_Circuit/Alarm_Control/OPEN_CIRCUIT_ALARM.html
Print this Page | Comments | Reading(3)
Code: