Published:2009/7/12 22:43:00 Author:May | From:SeekIC

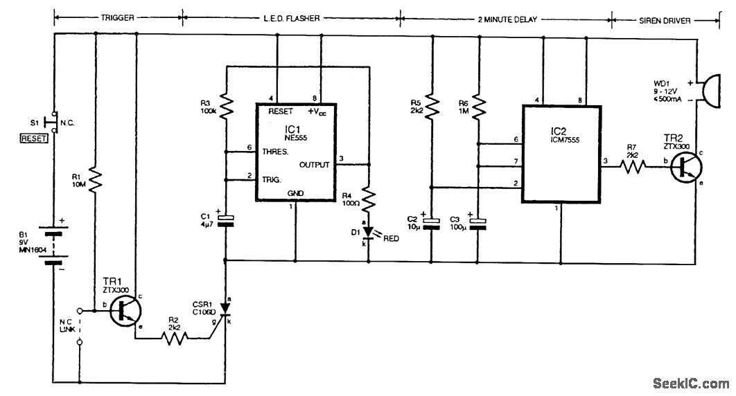
The circuit is designed to protect by means of a wire loop or mercury switch. TR1 and associated components form a switch that is biased off by the normally closed (N.C.) link. When the link is broken, TR1 conducts and triggers the thyristor (CSR1) into conduction. Consequently, the LED flasher centered around the 555 astable of IC1 causes D1 to blink. Additionally, IC2 is a monostable timer that triggers through R5/C2 and drives an audible warning device via TR2 for a period of approximately 2 min before resetting. When the audio alarm has timed out, the LED will continue to flash, and this can be cancelled by opening S1, which resets the thyristor. The quiescent current of the circuit is very low because of the high value of resistor R1. A mercury switch can be used in place of the wire link to act as an antitamper alarm, in which case care must be taken to avoid accidental contact with the mercury bead itself because it is highly toxic.
Reprinted Url Of This Article:
http://www.seekic.com/circuit_diagram/Control_Circuit/Alarm_Control/PROPERTT_ALARM_CIRCUIT.html
Print this Page | Comments | Reading(3)
Code: