© 2008-2012 SeekIC.com Corp.All Rights Reserved.
Published:2009/7/3 2:36:00 Author:May | From:SeekIC



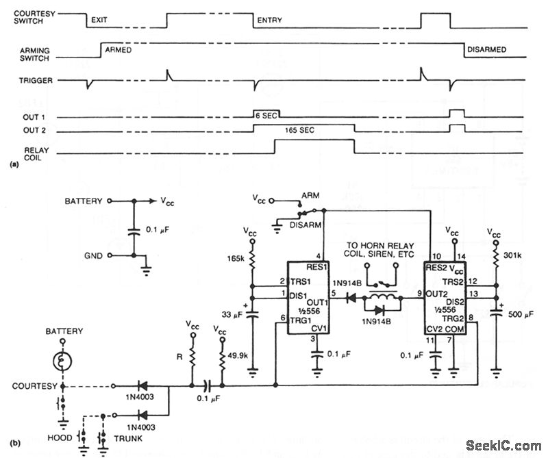
See (a) for the timing information for the alarm circuit in (b). When leaving your vehicle, flip the arming switch and close the door to arm the device. Subsequent opening of an entrance triggers both timers.After the expiration of the entry delay timer, the alarm sounds for a time determined by the second timer.The value of R should be less than 1 KΩ. If you use an incandescent lamp instead of a resistor, you get an extra function-an open-entrance indicator. By keeping the resistance low, you avoid false tripping should water collect under the hood. If your door switch connects the courtesy light to 12 V rather than ground, use a single transistor as an inverter at the input.
Reprinted Url Of This Article:
http://www.seekic.com/circuit_diagram/Control_Circuit/Alarm_Control/SINGLE_IC_AUTO_ALARM.html
Print this Page | Comments | Reading(3)
Response in 12 hours
© 2008-2012 SeekIC.com Corp.All Rights Reserved.
Code: