Published:2009/6/18 22:48:00 Author:May | From:SeekIC

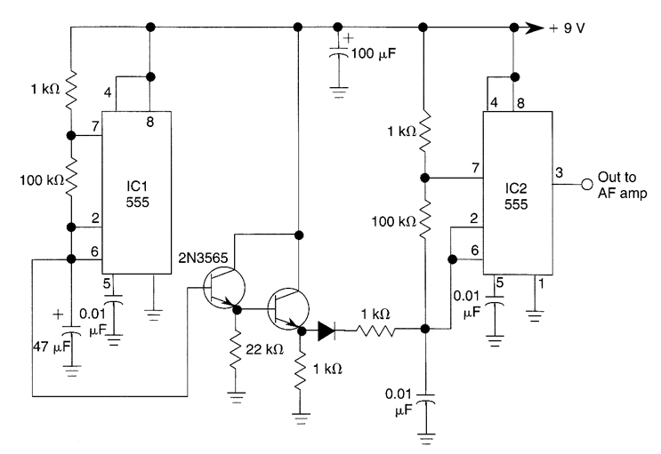
The ramp voltage from the low frequency oscillator IC1 modulates IC2 thereby producing a rising and falling tone like the siren wail of police cars.
Reprinted Url Of This Article:
http://www.seekic.com/circuit_diagram/Control_Circuit/Alarm_Control/SIREN_ALARM.html
Print this Page | Comments | Reading(3)
Code: