Published:2009/6/18 22:51:00 Author:May | From:SeekIC

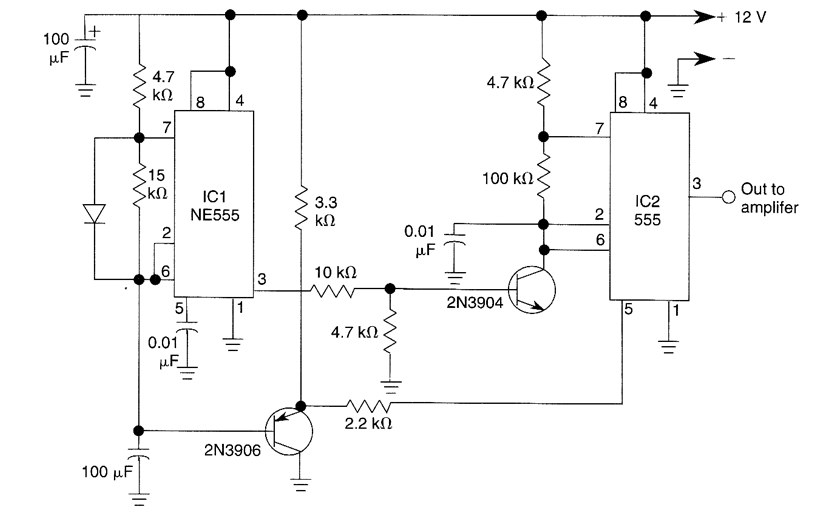
By using two 555 timers this circuit produces a low frequency tone that rises to a high frequency tone in a little over 1 second. Then the sound stops for about 0.3 seconds, thereafter the cycle re-peats. To produce the alarm sound of the Star Trek spaceship.
Reprinted Url Of This Article:
http://www.seekic.com/circuit_diagram/Control_Circuit/Alarm_Control/SPACESHIP_ALARM.html
Print this Page | Comments | Reading(3)
Code: