Published:2009/6/19 2:25:00 Author:May | From:SeekIC

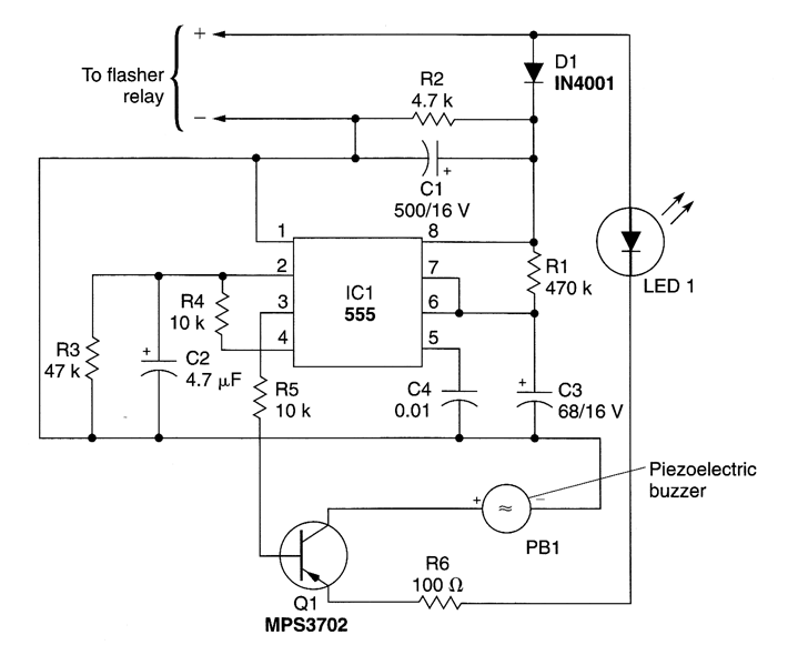
This circuit can be used to tell the driver of a vehicle when his or her turn signal has been left on for too long. The circuit consists of IC1, a 555 timer; transistor Q1, and MPS3702 PNP preamp/driver; PB1, a piezoelectric buzzer; along with an assortment of resistors, capacitors, and diodes. The 555 is connected in the mono.stable mode, requiring only a momentary negative pulse at pin 2 to trigger the timing cycle.Power for the circuit is picked off the flasher relay and applied to IC1, pin 8, provided by an ini-tially discharged capacitor, C2. After the initial triggering, the voltage across C2 rises as it becomes charged through R4, a 10-kΩ resistor. This prevents subsequent interference with the delay function caused by false triggering.Capacitor C3 and resistor R1 determine the delay. With the component values shown, a delay of about one minute will be provided before the intermittent tweet sound generated by the circuit be-gins. If higher values are used for C2 and R1, a longer delay time will result. The light-emitting diode, LED1, provides a voltage drop to assure complete transistor blocking during the off periods of the flasher. Alternatively, two diodes in series can be used.
Reprinted Url Of This Article:
http://www.seekic.com/circuit_diagram/Control_Circuit/Alarm_Control/TURN_SIGNAL_ALARM.html
Print this Page | Comments | Reading(3)
Code: