Published:2009/7/24 2:35:00 Author:Jessie | From:SeekIC

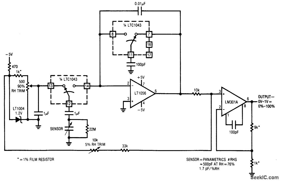
Fig. 13-21 This circuit is an alternate to that of Fig. 13-20. The circuit requires two op amps, but only one LTC1043 package. Calibration is the same as for Fig. 13-20. Linear Technology Lineal Applications Handbook 1990 p AN3-8.
Reprinted Url Of This Article:
http://www.seekic.com/circuit_diagram/Control_Circuit/Alternate_relative_humidity_sensor.html
Print this Page | Comments | Reading(3)
Code: