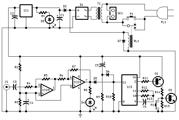
Published:2012/12/20 20:58:00 Author:muriel | Keyword: Amplifier Timer | From:SeekIC

Reprinted Url Of This Article:
http://www.seekic.com/circuit_diagram/Control_Circuit/Amplifier_Timer.html
Print this Page | Comments | Reading(3)
Code: