Published:2011/6/8 8:02:00 Author:chopper | Keyword: inside casing | From:SeekIC

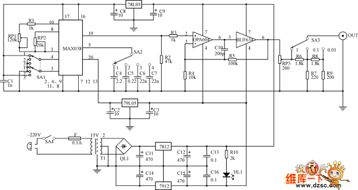
Frequency in every frequency band is controlled by RP1 and RP2.RP1 is coarse adjustable potentiometer.The charge current of oscillating capacitor CF is changed by altering the value of RP1 in order tochange the frequency.RP2 is fine tuning potentiometer,and it changes output frequency by changing the value of UFADJ.The variation range of RP2 is not great,and it is usedas a vernier regulation.The dutyfactor of every waveform is fixed as 50% so that can simplify the circuit.This has been able to satisfy many occasions.
Reprinted Url Of This Article:
http://www.seekic.com/circuit_diagram/Control_Circuit/Automatic_Control/MAX038_inside_casing_circuit.html
Print this Page | Comments | Reading(3)
Code: