© 2008-2012 SeekIC.com Corp.All Rights Reserved.
Published:2009/7/13 1:05:00 Author:jailer | From:SeekIC





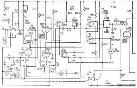
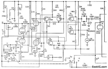
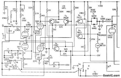
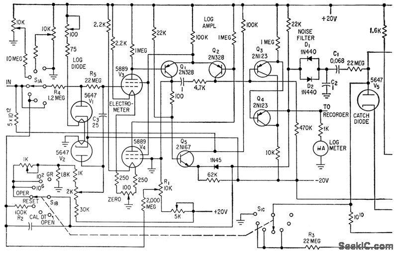
Logarithmic and period amplifers provide required wide indicating range without switching. Use of log diode V1 in series bock to back with V2 provides nonlinear element in which effects of changes in cathode temper ature and supply voltage are balanced out.V1 drives log amplifier consisting of balanced electrometer tubes V3 and V4, differential stage Q1-Q2, and cascaded emitter-followers Q3 and Q4. Period ampliler is a feedback-type differentiating circuit.-E. J. Wade and D.S. Davidson, Transistor Amplifers for Reactor Controls, Electronics, 32:21,p52-53.
Reprinted Url Of This Article:
http://www.seekic.com/circuit_diagram/Control_Circuit/Automatic_Control/NUCLEAR_REACTOR_STARTUP_CONTROL.html
Print this Page | Comments | Reading(3)
Response in 12 hours
© 2008-2012 SeekIC.com Corp.All Rights Reserved.
Code: