Published:2013/7/25 21:04:00 Author:muriel | Keyword: Automatic , Headlight , Brightness , Switch | From:SeekIC

Driving the highway with your high-beam headlights can really increase your visibility, but can he a blinding hazard for other drivers. This simple circuit can be wired into your headlight switch to provide automatic switching between high and low beam headlights when there is oncoming traffic. It does this by sensing the lights of that traffic. In this way, you can drive safely with your high-beams on without blinding other drivers.
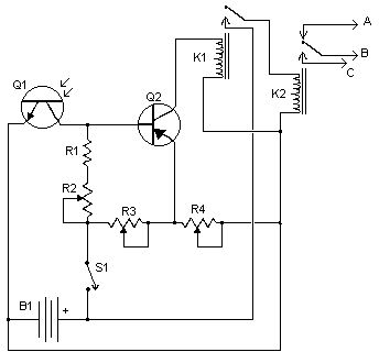
Parts:R1 5K 1/4W ResistorR2, R3, R4 5K PotQ1 NPN PhototransistorQ2 2N3906 PNP TransistorK1 Low Current 12V SPST RelayK2 High Current 12V SPDT RelayS1 SPST SwitchB1 Car BatteryMISC Case, wire, board, knobs for pots
Notes:1. Q1 should me mounted in such a way so it points toward the front of the car with a clear line of site. Suitable places are on the dashboard, in the front grill, etc.2. Adjust all the pots for proper response by testing on a deserted road.3. S1 enables and disables the circuit.4. B1 is, obviously, in the car already.5. Before you try to connect this circuit, get a wiring diagram for your car. Some auto manufacturers do weird things with wiring.6. Connection A goes to the high beam circuit, B goes to the headlight switch common and C connects to the low beam circuit.
Reprinted Url Of This Article:
http://www.seekic.com/circuit_diagram/Control_Circuit/Automatic_Headlight_Brightness_Switch_1.html
Print this Page | Comments | Reading(3)
Code: