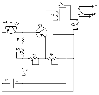
Published:2012/12/10 0:46:00 Author:muriel | Keyword: Automatic , Headlight , Brightness Switchs | From:SeekIC

Reprinted Url Of This Article:
http://www.seekic.com/circuit_diagram/Control_Circuit/Automatic_Headlight_Brightness_Switchs.html
Print this Page | Comments | Reading(3)
Code: