Published:2013/6/7 21:23:00 Author:muriel | Keyword: Auxiliary Throttle Controls | From:SeekIC

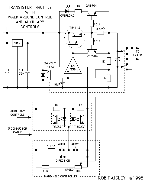
A variation on the walkaround throttle is in the next circuit. If extra wires are added to the control cable they can be put to use for operating accessories on the layout.
For every extra wire 2 such loads can be controlled. Electromagnetic uncoupling ramps could be turned on and off, train whistles could be blown or a reverse loop switch can be thrown after the train has passed.
Reprinted Url Of This Article:
http://www.seekic.com/circuit_diagram/Control_Circuit/Auxiliary_Throttle_Controls.html
Print this Page | Comments | Reading(3)
Code: