Published:2009/6/19 2:47:00 Author:May | From:SeekIC

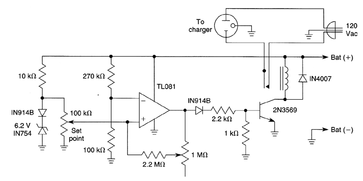
When the battery voltage is low, the TL081 comparator produces a high output, tuming on the 2N3569 relay driver. As the battery voltage approaches the set point, the relay driver is cut off, open-ing the 120-Vac supply.
Reprinted Url Of This Article:
http://www.seekic.com/circuit_diagram/Control_Circuit/BATTERY_CHARGER_CONTROLLER.html
Print this Page | Comments | Reading(3)
Code: