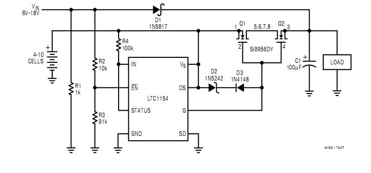
Published:2013/2/24 20:35:00 Author:muriel | Keyword: Bidirectional Switch, “Back-to-Back” MOSFETs | From:SeekIC

Reprinted Url Of This Article:
http://www.seekic.com/circuit_diagram/Control_Circuit/Bidirectional_Switch_Using_Two_“Back_to_Back”_MOSFETs.html
Print this Page | Comments | Reading(3)
Code: