Published:2009/7/11 2:43:00 Author:May | From:SeekIC

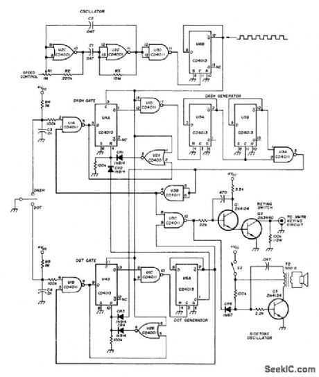
Draws only 0.4 mA on standby and 2 mA with key down if supply is 10 V. Will work properly with 4 to 15 V. Features include self-completing dots, dashes, and spaces, along with sidetone generator and built-in transmitter keying circuit. Ratio of dashes to dots is 3 : 1, and space has same duration as dot. Time base of keyer is generated by N0R gates U2C and U2D connected as class A MVBR. Frequency of oscillator is inversely linear with setting of R1.Inverter U3D buffers oscillator and squares its output. Flip-flop U6B divides frequency by2 and provides clock source with perfect 50% duty cycle. Once enabled, gates ensure completion along with following space. Article gives power supply circuit operating from AC line and 12-V battery.-J. W. Pollock, COSMOS IC Electronic Keyer, Ham Radio, June 1974, p 6-10.
Reprinted Url Of This Article:
http://www.seekic.com/circuit_diagram/Control_Circuit/CMOS_KEYER.html
Print this Page | Comments | Reading(3)
Code: