Published:2009/6/24 23:10:00 Author:Jessie | From:SeekIC

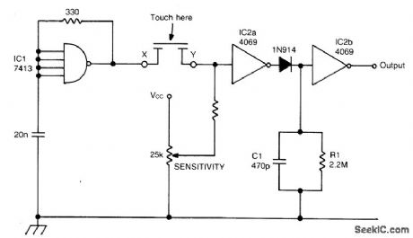
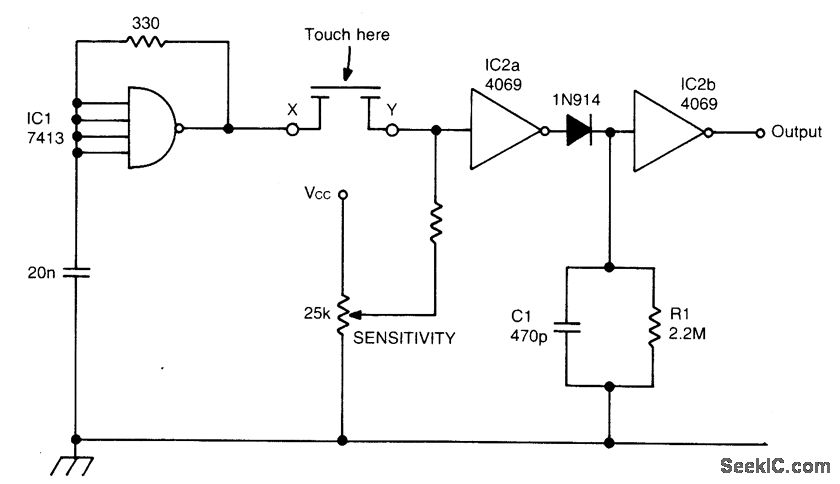
This touch switch does not rely on mains hum for switching. It can be used with battery powered circuits. Schmitt trigger IC1 forms a I 100 kHz oscillator and IC2a which is biased into the linear region, amplifies the output and charges C1 via the diode. IC2b acts as a level detector. When the sensor is touched, the os-cillator signal is severely attenuated which causes C1 to discharge and IC2b to change state.
Reprinted Url Of This Article:
http://www.seekic.com/circuit_diagram/Control_Circuit/CMOS_TOUCH_SWITCH.html
Print this Page | Comments | Reading(3)
Code: