Published:2009/7/21 10:24:00 Author:Jessie | From:SeekIC

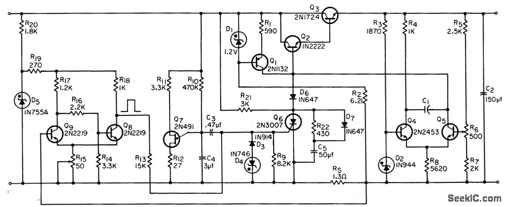
Circuit includes required recycle pulse generator and Schmitt trigger for driving gate-turnoff scr (gto) that switches off d-c power supply within 30 microsec of over-load. Series regulator can deliver 125 V at 1 amp for input of 31 to 42 V. Overload trip point can be set anywhere between 0.75 and 1.2 amp. –W. C. Mosley, GTO Protection Circuitry for DC Supplies, EEE, 12:11, p 57-59.
Reprinted Url Of This Article:
http://www.seekic.com/circuit_diagram/Control_Circuit/COMPLETE_GTO_PROTECTION_FOR_D_C_SUPPLY.html
Print this Page | Comments | Reading(3)
Code: